Kurs

Lagebeziehung von Geraden und Ebenen im $\mathbb{R}^3$

Punkt

Ein Punkt im dreidimensionalen Raum wird durch drei Koordinaten beschrieben: $x$, $y$ und $z$. Diese drei Werte legen die genaue Position des Punktes im Raum fest.

Man notiert einen Punkt in der Form $P(x;y;z)$.

Skizze: Punkt $P(1;3;2)$ im Koordinatensystem

Punkt P(1;3;2)
Vektor

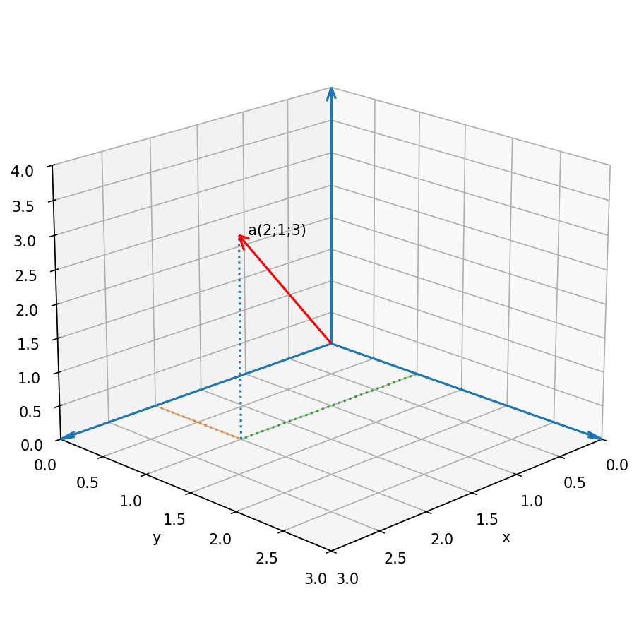
Ein Vektor beschreibt eine Verschiebung oder eine Richtung im Raum, zum Beispiel $\vec a(2;1;3)$.

Grafisch stellt man einen Vektor als Pfeil dar. Er besitzt immer eine Richtung und eine Länge.

Spitze – Fuß

Ein Vektor kann durch einen Startpunkt (Fuß) und einen Endpunkt (Spitze) beschrieben werden.

Beispiel:
Startpunkt $(0;0;0)$
Endpunkt $(1;1;3)$

Die Komponenten des Vektors erhält man, indem man Endpunkt minus Startpunkt rechnet:

$\begin{pmatrix} 1-0\\ 1-0\\ 3-0 \end{pmatrix} = \begin{pmatrix} 1\\ 1\\ 3 \end{pmatrix}$

Der Pfeil verläuft im Koordinatensystem also vom Startpunkt zum Endpunkt.

Beginnt ein Vektor im Ursprung $(0;0;0)$, so nennt man ihn Ortsvektor.

Vektor a(2;1;3)
Gleiche geometrische Vektoren

Alle Pfeile mit gleicher Länge und gleicher Richtung stellen denselben geometrischen Vektor dar – unabhängig davon, wo sie anfangen.

Vektor von $A(1;2;1)$ nach $B(4;5;3)$
Vektor von $C(0;1;2)$ nach $D(3;4;4)$

Beide Verschiebungen sind gleich lang und gleich gerichtet. Deshalb haben sie dieselben Komponenten:

$\overrightarrow{AB} = \begin{pmatrix} 3 \\ 3 \\ 2 \end{pmatrix}$

$\overrightarrow{CD} = \begin{pmatrix} 3 \\ 3 \\ 2 \end{pmatrix}$

Normalenvektor

Kreuzprodukt der Richtungsvektoren

Eine Ebene wird durch zwei Richtungsvektoren aufgespannt. Ein Normalenvektor steht senkrecht auf dieser Ebene.

Den Normalenvektor kann man mithilfe des Kreuzprodukts der beiden Richtungsvektoren berechnen.

z. B.

$\vec r = \begin{pmatrix} 2 \\ 8 \\ 3 \end{pmatrix} \qquad \vec u = \begin{pmatrix} 1 \\ 5 \\ 4 \end{pmatrix}$

$\vec r \times \vec u$

Allgemein gilt:

$\begin{pmatrix} r_1 \\ r_2 \\ r_3 \end{pmatrix} \times \begin{pmatrix} u_1 \\ u_2 \\ u_3 \end{pmatrix}$

Berechnung der drei Komponenten:

$n_1 = r_2 \cdot u_3 - r_3 \cdot u_2 = 8 \cdot 4 - 3 \cdot 5 = 32 - 15 = 17$

$n_2 = r_3 \cdot u_1 - r_1 \cdot u_3 = 3 \cdot 1 - 2 \cdot 4 = 3 - 8 = -5$

$n_3 = r_1 \cdot u_2 - r_2 \cdot u_1 = 2 \cdot 5 - 8 \cdot 1 = 10 - 8 = 2$

Damit ergibt sich der Normalenvektor:

$n = \begin{pmatrix} n_1 \\ n_2 \\ n_3 \end{pmatrix} = \begin{pmatrix} 17 \\ -5 \\ 2 \end{pmatrix}$

Das Kreuzprodukt und Parallelität

Das Kreuzprodukt zweier Vektoren liefert wichtige Informationen über deren Lage zueinander:

  • Wenn $\vec{u} \times \vec{v} = \vec{0}$ (Nullvektor):
    Die beiden Vektoren $\vec{u}$ und $\vec{v}$ sind parallel zueinander (oder einer der beiden ist der Nullvektor). In diesem Fall spannen sie keine Ebene auf.
  • Wenn $\vec{u} \times \vec{v} \neq \vec{0}$:
    Die beiden Vektoren sind nicht parallel. Sie spannen eine Ebene auf, und das Kreuzprodukt ergibt einen Normalenvektor, der senkrecht auf dieser Ebene steht.

Beispiel für parallele Vektoren:

$\vec{a} = \begin{pmatrix} 2 \\ 4 \\ 6 \end{pmatrix} \qquad \vec{b} = \begin{pmatrix} 1 \\ 2 \\ 3 \end{pmatrix}$

Hier ist $\vec{a} = 2 \cdot \vec{b}$, also sind die Vektoren parallel.

$\vec{a} \times \vec{b} = \begin{pmatrix} 4 \cdot 3 - 6 \cdot 2 \\ 6 \cdot 1 - 2 \cdot 3 \\ 2 \cdot 2 - 4 \cdot 1 \end{pmatrix} = \begin{pmatrix} 12 - 12 \\ 6 - 6 \\ 4 - 4 \end{pmatrix} = \begin{pmatrix} 0 \\ 0 \\ 0 \end{pmatrix}$

Das Kreuzprodukt ist der Nullvektor → die Vektoren sind parallel.

Sarrus Schema für Kreuzprodukt
Ebene mit Richtungsvektoren und Normalenvektor
Skalar & Skalarprodukt

1. Skalar

Ein Skalar ist einfach eine reelle Zahl – kein Richtungspfeil, nur ein Wert.

$3,\; -2,\; \tfrac{1}{2},\; \pi$

2. Skalare Multiplikation

Ein Vektor wird mit einem Skalar multipliziert, das Ergebnis ist wieder ein Vektor.

$\lambda \cdot \vec{v} = \vec{u} \,\cdot\, 2 = 2 \cdot \begin{pmatrix} 1 \\ 2 \\ 3 \end{pmatrix} = \begin{pmatrix} 2 \\ 4 \\ 6 \end{pmatrix}$

Bei positivem Skalar ändert sich nur die Länge, die Richtung bleibt.

3. Skalarprodukt (Punktprodukt)

Verknüpft zwei Vektoren, Ergebnis ist ein Skalar (Zahl).

$\vec{a} \cdot \vec{b}$

Rechenform:

$\vec{a} \cdot \vec{b} = a_1 b_1 + a_2 b_2 + a_3 b_3$

Geometrisch:

$\vec{a} \cdot \vec{b} = \lVert \vec{a} \rVert \cdot \lVert \vec{b} \rVert \cdot \cos(\varphi)$

Orthogonalität (rechtwinklig): Zwei Vektoren stehen senkrecht zueinander, wenn ihr Skalarprodukt 0 ist.

$\vec{a} \perp \vec{b} \;\Longleftrightarrow\; \vec{a} \cdot \vec{b} = 0$

  • Orthogonalität prüfen (rechtwinklig): $\vec{a} \cdot \vec{b} = 0$
Orthogonalität: rechter Winkel